給水排水 |胡洪營團隊:深度解讀1《水回用導則 再生水廠水質管理》發布日期:2022-01-10
導讀
近日,由清華大學、中國標準化研究院、清華大學深圳國際研究生院等單位牽頭制定的《水回用導則》系列國家標準經國家市場監督管理總局、國家標準化管理委員會批準正式發布。《水回用導則》系列國家標準為首次制定,包括以下3項標準:
《水回用導則 再生水廠水質管理》(GB/T 41016-2021)
《水回用導則 污水再生處理技術與工藝評價方法》(GB/T 41017-2021)
《水回用導則 再生水分級》(GB/T 41018-2021)
《水回用導則》系列國家標準的發布實施將為我國污水資源化利用發展提供重要標準依據,對于加強再生水分級管理,引導污水再生處理技術開發與優化進步,促進再生水行業快速發展具有重要意義。
《給水排水》雜志社特邀主編單位,對3項標準分別進行了深度解讀,形成的系列文章將會在“給水排水”微信陸續推送。本篇重點解讀《水回用導則 再生水廠水質管理》(GB/T 41016-2021),標準規定了再生水廠水質管理的相關術語和定義、目標、措施、檢測監控與報告及制度,可為再生水廠水質安全保障和高效穩定生產提供有益指導。
通信作者
胡洪營
教授/博導,清華大學環境學院教授、國家環境保護環境微生物利用與安全控制重點實驗室主任,國家杰出青年科學基金與國家級教學名師獎獲得者,先后獲國家科技進步獎二等獎和教育部、住建部、環保部等省部級科技進步一等獎多項。主要從事再生水安全利用理論與技術方面的研究。
污水再生利用是統籌解決水資源短缺、水環境污染和水生態損害問題的重要途徑。再生水廠建設是城鎮和產業可持續發展的重要保障,對實現可持續發展目標具有重要意義。2019年,我國城鎮再生水生產能力為183.4億m3/年,再生水設施建設固定資產投資達50.83億元。標準化、規范化和系統化的再生水廠管理是保障再生水利用事業發展高質量發展和快速發展的重要保證。
再生水利用的前提是水質安全保障。針對再生水廠水質管理需求,清華大學等單位編制了《水回用導則 再生水廠水質管理》(GB/T 41016-2021)。該標準由全國節水標準化技術委員會(SAC/TC442)和全國環保產業標準化技術委員會(SAC/TC275)共同提出并歸口,由國家市場監督管理總局和國家標準化管理委員會發布實施。
該標準是《水回用導則》系列國家標準之一,為首次發布。《水回用導則》系列國家標準旨在從再生水分級、評價和管理等角度為再生水行業開展項目規劃、設計、運營、評價和管理等工作提供專業指導意見和規范。
01
標準制定的重要意義
水資源短缺和水環境污染是全球面臨的重大水安全問題,我國和“一帶一路”國家尤為突出。與雨水和海水相比,污水水量穩定、水質可控、就地可取,已成為國際公認的“城鎮第二水源”,其再生利用技術和經濟可行,是解決缺水和水污染問題的雙贏途徑,已成為國家重大需求,對實現聯合國可持續發展目標也具有重要意義。我國、美國、新加坡和以色列等國家將再生水利用作為重要戰略,開展了卓有成效的實踐。2019年,我國城鎮地區再生水利用量已達到116億m3/年,再生水利用率約為20%。從全球范圍來看,預計到2022年,再生水利用量將超過500億m3/年。
國家發展改革委等十部委聯合出臺的《關于推進污水資源化利用的指導意見》(2021年1月)中指出,到2025年,我國缺水城市污水再生利用率將達到25%以上,京津冀地區將達到35%以上;到2035年,形成系統、安全、環保、經濟的污水資源化利用格局。根據國家《“十四五”城鎮污水處理及資源化利用發展規劃》(2021年6月),“十四五”期間,新建、改建和擴建再生水生產能力不少于1500萬m3/d。因此,“十四五”期間和未來15年,我國再生水利用將會得到更快發展。再生水廠的規劃、建設、運營維護和管理具有巨大發展潛力和市場空間。
標準規范是再生水行業健康發展的重要保障。再生水廠以污水或達標排放的污水處理廠二級出水為水源,生產和供給再生水,是城鎮再生水系統的關鍵環節。但是,不同再生水廠的水源和處理工藝差異較大,不同水質再生水適用范圍及用戶使用需求亦各不相同。目前再生水廠的水質管理以末端出水口典型水質指標的濃度控制為主,缺乏全流程水質風險識別與過程管控,存在水質管理方法不統一、統籌協調不足等問題。我國現有標準規范中尚無再生水廠水質管理方面的標準。為促進再生水廠安全高效生產,需要制定突出再生水特點、系統性和針對性強的再生水廠水質管理標準,以指導再生水廠水質管理,推動我國再生水行業規范化發展。
02
標準的主要內容
《水回用導則 再生水廠水質管理》于2018年申請立項,由全國節水標準化技術委員會(SAC/TC442)和全國環保產業標準化技術委員會(SAC/TC275)共同提出并歸口,由清華大學等單位起草。該標準規定了再生水廠水質管理的相關術語和定義、目標、措施、檢測監控與報告及制度,適用于再生水廠的水質管理。在以下幾個方面具有創新性:
-
從水質管理目標、水質管理措施、水質監控與報告和水質管理制度等方面規范了再生水廠水質管理內容和要求。
-
明確了再生水水質管理的范疇,首次將風險分析與關鍵控制點(HACCP)體系引入我國再生水廠水質管理。提出了基于HACCP體系的再生水廠水質管理措施,包括風險識別方法、關鍵控制點設置和管控要求、水質異常應對措施、應急管理措施等內容。
-
提出了再生水廠水質監控與報告要求,明確了水質監控內容與要求、數據質量保障方法和水質報告制度。
03
水質管理目標
再生水系統是一個復雜的非傳統供水工程,既具有污水處理系統的特征,又具有供水系統的特征。再生水系統構成復雜,包括水源、處理、儲存輸配、用戶端利用等環節(圖1)。再生水廠在再生水系統中起著重要作用,其以污水或達標排放的污水處理廠二級出水為水源,生產和供給再生水。再生水廠通常包括進水口、處理、儲存、出水口等單元,再生水廠水質管理目標應包括處理單元出水水質、廠內儲存單元水質、再生水廠出水水質和用戶端水質等關鍵環節。再生水廠水質管理是以水質保障、控制和改進為目的,對再生水廠處理工藝各關鍵環節根據水質要求實施管理的過程。

圖1 再生水系統基本構成和流程
具體而言,針對某一處理單元,再生水廠應根據其后續處理單元的進水水質要求,確定其管理目標,以保證后續處理單元的穩定高效運行。例如,若采用反滲透處理單元生產A級再生水,由于反滲透膜孔徑小,極易堵塞且難以清洗,需要高水平的預處理。預處理單元一般包括:混凝沉淀、介質過濾、超(微)濾等,預處理單元的水質管理目標應符合其后續反滲透單元的進水水質要求。
針對廠內儲存單元,應根據再生水廠出水水質要求,確定其管理目標。針對再生水廠出水水質,應根據用戶端水質要求,并考慮管網輸配過程中的水質變化(例如余氯的衰減和微生物的生長等),確定其管理目標。再生水廠出水和用戶端水質管控目標包括水質指標以及各指標的達標率、波動率等。水質標準中規定的常規指標主要包括pH、生化需氧量(BOD)、化學需氧量(COD)、總懸浮固體、濁度、余氯、營養物質濃度、電導率、病原指示微生物濃度等。
但經過深度處理后的再生水中仍含有一定量的有機物和微生物(包括病原微生物),在儲存和管網輸配過程中可能發生水質劣化,威脅再生水的水質安全性。因此,在滿足其相關水質標準要求的基礎上,還需根據再生水用途和用戶要求,關注化學穩定性、生物穩定性、微量有毒有害污染物等水質安全指標。例如,再生水用于工業利用冷卻水和洗滌用水時,考慮結垢、腐蝕、生物滋生等潛在風險,應重點關注NH3-N、氯離子、TDS、總硬度、SS、色度、化學穩定性等指標,循環冷卻水應考慮鹽度和硬度的控制。
當再生水同時用于多種用途時,水質可按最高水質標準要求確定或分質供水;也可按用水量最大用戶的水質標準要求確定。個別水質要求更高的用戶,可自行補充處理達到其水質要求。再生水廠水質管理目標需根據技術發展、最新研究成果、用戶變化情況和用戶反饋情況,及時調整和完善,包括水質指標的增減及達標率、波動率的調整等。
04
水質管理措施
風險分析與關鍵控制點(HACCP)是一套預防性的安全管理體系,其主要內容包括識別危害可能產生的關鍵控制點、建立相關指標的關鍵限值、建立預防或減少相應危害的控制措施和驗證控制措施可以正常運行并進行記錄等環節。HACCP原理基于預防性過程管理和質量保證,其強調對潛在風險及其產生的關鍵控制點(CCP)的識別、分析、評估和控制,從而消除或將潛在風險降低到可接受水平。
HACCP體系最早用于食品行業的安全管理,現已在美國、加拿大、瑞士、法國、德國、澳大利亞等國家的城市飲用水系統安全保障體系中得到廣泛應用。國際標準化組織(ISO)頒布的《城鎮集中式再生水系統管理導則》(ISO 20760-2: 2017)國際標準中,也提出了基于HACCP原理的再生水系統風險識別與水質管理體系。
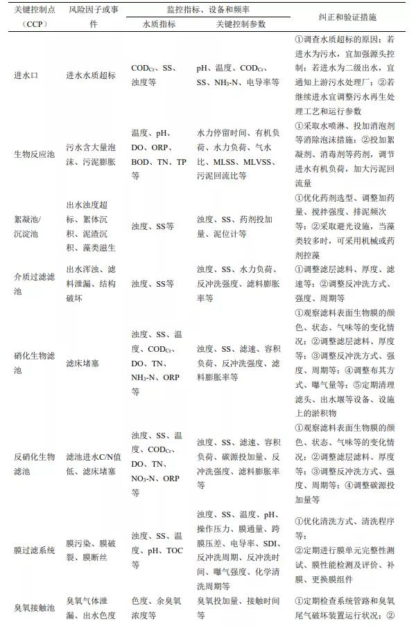
《水回用導則 再生水廠水質管理》首次將HACCP體系引入再生水廠水質管理。針對再生水廠水源水質復雜多變、處理環節長等特點,為滿足再生水水質安全保障需求,再生水廠應根據水源特點、處理工藝和水質管理目標,基于風險分析與關鍵控制點(HACCP)體系,制定再生水廠水質管理措施。水質管理措施包括風險識別、CCP設置和管理、水質異常應對措施、可持續改進、應急管理等方面,其制定流程如圖2所示。再生水廠的潛在風險、CCP監控指標及水質異常應對措施示例如表1所示。當CCP的水質指標和控制參數超出目標范圍時,應及時采取應對措施,使其盡快恢復正常運行狀態。

圖2 再生水廠HACCP水質管理措施制定流程
表1 再生水廠水質管理措施示例
注:BOD=五日生化需氧量;CODCr=化學需氧量;DO=溶解氧;FC=糞大腸菌群數;MLSS=混合液懸浮固體濃度;MLVSS=混合液揮發性懸浮固體濃度;NH3-N=氨氮;NO3-N=硝酸鹽氮;ORP=氧化還原電位;SS=懸浮物;SDI=淤泥密度指數;TC=總大腸菌群數;TN=總氮;TOC=總有機碳;TP=總磷。
此外,再生水廠可能受到緊急情況、突發事件、水源干擾或中斷等影響,為有效地應對突發事件或狀況可能對再生水水量和水質造成的影響(例如極端氣候條件、自然災害、處理單元失效、管道錯接、疾病爆發等),應建立和完善水質監測預警系統,制定水量和水質突發事件應急預案并定期進行應急演練。建立應急聯絡機制,提高事故響應速度和響應能力。當出現突發事件時,應根據應急預案迅速采取有效的處理措施并及時上報。
在事故處置過程中,需兼顧水質保障與水量穩定供應要求。再生水廠宜配備備用水源以應對緊急情況,保障再生水基本供水需求。例如,針對再生水工業利用,特定用戶(如工業冷卻用戶等)應設有備用水源或應急供水方案。當再生水水源可靠性不能保證時,工業用戶可設置備用水源或應急供水方案。再生水水源水質水量不穩定時,工業用戶可設置再生水調節池,調節再生水水質水量。在事故發生后,需進行事故處理總結和資料積累,不斷完善應急預案。
05
水質監控與報告
再生水水源水質或水量的大幅波動、病原微生物、化學污染物等有毒有害物質濃度高等因素可能對再生水廠處理工藝的高效穩定運行帶來挑戰。水質監控是再生水水質安全的重要保障手段,旨在按照計劃開展監視和測定,以評價再生水廠運行和水質管理措施是否適當。再生水廠應根據水質管理目標及工藝運行控制要求,制定和規范水質監控內容,明確檢測指標和頻率、監控方法等。
再生水廠出水水質檢測項目和頻率除參照再生水利用水質標準外,還應參考相應的用水水質標準。例如,再生水用作農田灌溉用水時,可參考《城市污水再生利用 農田灌溉用水水質》(GB 20922)和《農田灌溉水質標準》(GB 5084)的要求。再生水用作工業用水時,可參考《城市污水再生利用 工業用水水質》(GB/T 19923)的要求。在此基礎上,當再生水作為鍋爐補給水時,還應滿足《工業鍋爐水質》(GB/T 1576)的要求并宜關注再生水的化學穩定性等指標。
再生水廠應根據水質監控要求,明確水質監控能力,配備相應的人員、儀器設備、設施和環境。再生水廠可與具備檢測資質的機構共同承擔水質檢驗工作。對于部分檢測頻率較低、所需儀器昂貴、檢測成本較高的水質指標,可委托具有相關資質的單位進行檢測。再生水廠需根據國家、行業等相關規定,對水質檢測結果進行校準,并實施內部和外部質量檢驗與控制,以保證數據質量。
再生水廠應建立水質結果分析、報送與發布制度,定期出具水質檢測報告,向上級主管部門報送,并向社會公告;對破損的資料及時修補、復制或做其他技術處理。
06
水質管理制度
再生水廠應根據水質管理目標、相關行政主管監管部門和國家相關標準要求,制定系統、完善和規范的水質管理制度。水質管理制度包括水質管理崗位責任、檔案資料管理辦法等。水質管理制度需向上級主管部門備案,并向再生水用戶和公眾公告。
再生水廠應設置水質管理人員(機構)和水質檢測人員(機構),建立完善的水質管理責任體系,明確崗位職責。水質管理人員(機構)負責制定水質管理工作計劃、落實工作安排、水質結果分析、報送與發布等任務。水質管理人員在上崗前,需接受專業職業技能培訓,掌握處理工藝和設施、設備的運行和維護基本要求,嚴格按照安全操作規程進行操作,熟悉水質指標及技術指標檢測監控和數據處理。水質檢測人員(機構)負責水質的檢測和數據質量保障。水質檢測人員需經過水質檢驗、測試專業技術培訓合格后上崗,獲得相應的操作技能等級資格證書。
再生水廠應建立健全水質檔案管理制度,完善水質檢測和監控原始記錄、匯總表、檢測報告、統計表等各類檔案資料的管理。水質管理中的所有程序和過程需進行全面準確的記錄、備份和歸檔。保證取樣記錄、化驗記錄、數據分析報告及相關的水質管理資料的準確完整、字跡清晰、真實有效。記錄、備份和歸檔材料需做到妥善保管、存放有序、查找方便;裝訂材料需符合存放要求,達到“實用、整潔、美觀”。
07
結語
再生水利用既可提高城市水資源供給能力、緩解供需矛盾,又可減少水污染,保障水生態安全,是推進我國水資源循環利用和生態文明建設的重要措施。我國再生水利用起步較晚,目前城鎮再生水利用率仍然較低,進一步規范再生水廠水質管理、拓展再生水利用空間和途徑將為我國城鎮污水資源化利用發展提供有力支撐。
《水回用導則》系列國家標準旨在從再生水分級、評價和管理等角度為再生水行業開展項目規劃、設計、運營、評價和管理等工作提供專業指導意見和規范。《水回用導則 再生水廠水質管理》國家標準是其中之一,為首次發布,其規定了再生水廠水質管理的相關術語和定義、目標、措施、檢測監控與報告及制度,對于保障再生水的安全高效利用具有重要意義。今后需進一步做好該標準的宣貫工作,加強實施和監督管理,充分發揮國家標準的規范和引領作用。
轉自《給水排水》









